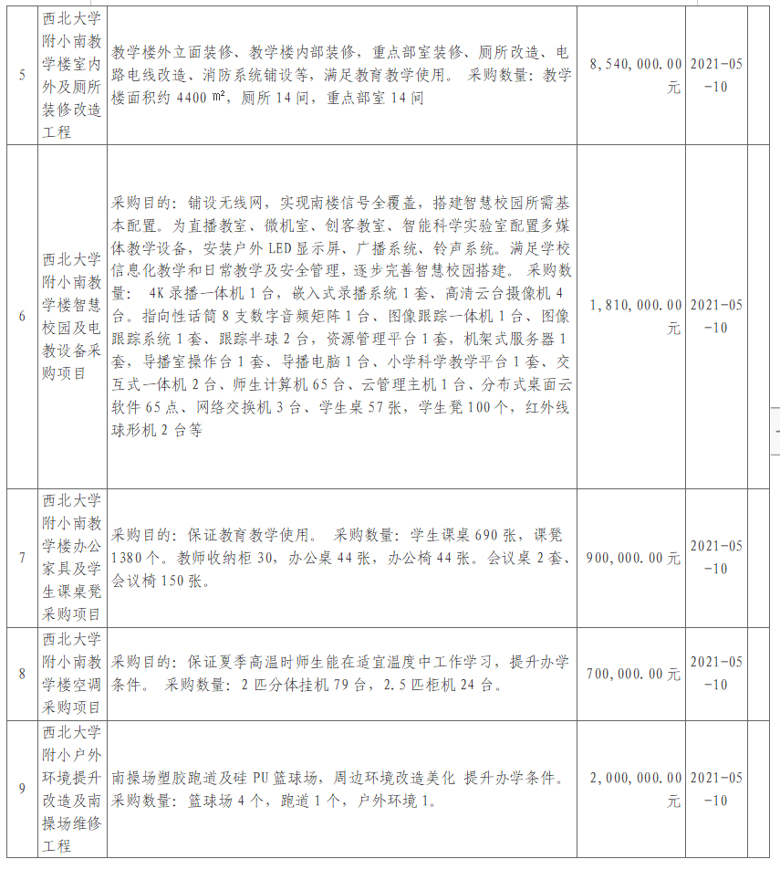
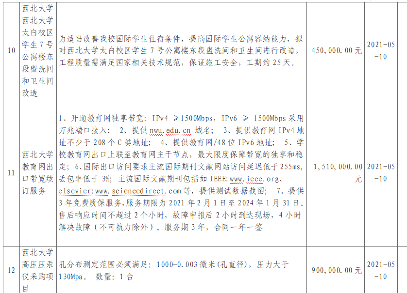
西北大学2021年拟采购项目(第二批)采购意向公示采购意向公示


为便于供应商及时了解政府采购信息,根据《财政部关于开展政府采购意向公开工作的通知》(财库〔2020〕10号)等有关规定,现将本单位即将进行项目采购的采购意向公开如下:


本次公开的采购意向是本单位政府采购工作的初步安排,具体采购项目情况以相关采购公告和采购文件为准。

西北大学

2021年04月09日

原链接地址

 

< 上一篇

西北大学2021届毕业生蓝田玉印章采购项目磋商失败公告

西北大学中英联合办学电子线路实验室网络云平台节点扩充项目结果公告

下一篇 >